广东工贸职业技术学院信息公开指南
为了保障公民、法人和其他组织依法获取广东工贸职业技术学院信息,进一步提高学校工作的透明度,促进依法行政,根据教育部《高等学校信息公开办法》(教育部令第29号)以及《广东工贸职业技术学院信息公开实施细则》的有关规定,制定本指南。
一、主动公开信息
(一)公开的范围
广东工贸职业技术学院依法公开的学校信息为非涉密信息,主要包括:
1.学校名称、办学地点、办学性质、办学宗旨、办学层次、办学规模,内部管理体制、机构设置、学校领导等基本情况;
2.学校章程以及学校制定的各项规章制度、规范性文件;
3.学校发展规划和年度工作计划,重要工作部署及实施情况;
4.各层次、类型学历教育招生、考试与录取规定,学籍管理,学生申诉途径与处理程序;毕业生就业指导与服务情况等;
5.专业设置,重点专业建设情况,课程与教学计划,实验实训室、仪器设备配置与图书藏量,教学与科研成果评选,国家组织的教学评估结果等;
6.学生奖学金、助学金、学费减免、助学贷款与勤工俭学的申请与管理规定等;
7.教师和其他专业技术人员数量、专业技术职务等级,岗位设置管理与聘用办法,干部人事任免,教师争议解决办法等;
8.收费的项目、依据、标准与投诉方式;
9.财务、资产与财务管理制度,学校经费来源、年度经费预算决算方案,财政性资金、受捐赠财产的使用与管理情况,仪器设备、图书、药品等物资设备采购和重大基建工程的招投标;
10.自然灾害等突发事件的应急处理预案、处置情况,涉及学校的重大事件的调查和处理情况;
11.对外交流与中外合作办学情况,外籍教师与留学生的管理制度;
12.法律、法规和规章规定需要公开的其他事项。
(二)信息公开目录
根据教育部《高等学校信息公开办法》的要求,广东工贸职业技术学院信息公开目录分为以下9类:
1.学校基本情况
2.招生与就业
3.财务、资产及收费
4.人事师资管理
5.教学质量
6.学生管理服务
7.对外交流与合作
8.党务信息
9.其他
为方便查阅人查询学校主动和依申请公开的学校信息,学校编制了《广东工贸职业技术学院信息公开目录》(以下简称《目录》)。查阅人可以在广东工贸职业技术学院外网(http://www.gdgm.edu.cn/xxgk)上查阅该《目录》。
二、学校信息获取方式
学校信息获取分为:主动公开和依申请公开两种方式。
(一)主动公开
1.主动公开内容:详见《广东工贸职业技术学院信息公开实施细则》第十条。
2.公开途径:
(1)广东工贸职业技术学院信息公开网
广东工贸职业技术学院(www.gdgm.edu.cn)开设信息公开栏目,公众可登录互联网网址(www.gdgm.edu.cn/xxgk),通过广东工贸职业技术学院信息公开目录的引导,查找学校信息。
(2)其他方式
公众可到广东工贸职业技术学院档案室进行查阅。
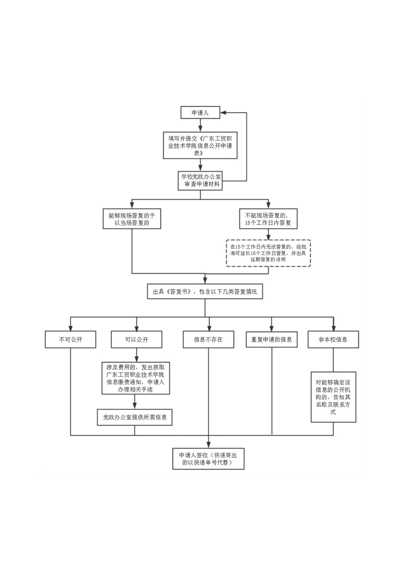
(二)依申请公开
除学校已公开的信息外,公民、法人和其他组织还可以根据自身学习、科研、工作等特殊需要,以书面形式向学校申请获取相关信息。学校仅受理申请人的现场或书面申请,暂不受理通过电子邮件、传真、电报、电话、短消息等方式提出的申请,但申请人可以通过电话咨询相应的服务业务。
1.不予公开的信息
申请人申请的信息属于下列情形之一的不予公开:
(1)涉及国家秘密的;
(2)涉及商业秘密、个人隐私的(经权利人同意公开的除外);
(3)正在调查、讨论、审议、处理过程中的信息;
(4)与申请人特殊需要无关的;
(5)法律、行政法规规定不得公开的其他信息。
学校依申请提供信息时,除了属于部分公开的信息以外,一般根据掌握的该信息的实际状态进行提供,不对信息进行加工、统计、研究、分析或者其他处理。
2.受理机构
机构名称:广东工贸职业技术学院学校党政办公室
办公地址:广州市白云区钟落潭镇广从九路688号博学楼612
受理时间:8:30-12:00,14:00-17:00(法定节假日除外)
联系电话:020-87706176
传真号码:020-87647600
电子邮箱:gdgmxybgs@163.com
3.申请提出
申请人提出申请时,应填写《广东工贸职业技术学院信息公开申请表》(以下简称申请表)。申请表可以到受理机构现场领取或自行复制,也可以在学校网页信息公开栏目上下载。提交申请时,应同时提供有效身份证件或证明文件。
申请公开的信息应当提供下列内容:
(1)申请人的姓名或者单位名称、联系方式;
(2)申请公开的信息的内容描述;
(3)申请公开的信息的形式要求;
(4)申请公开的目的和用途。
一张申请表只能申请一件信息,申请人对所需信息的描述应尽量详尽、明确。
4.申请的处理
学校信息公开工作领导小组办公室根据申请内容的公开性质进行审核,决定能否提供公开信息。所需资料的印刷费、邮寄费等由申请人承担。

5.收费标准
按照教育主管部门和物价部门制定的标准收取依申请提供信息所发生的检索、复制、邮寄等成本费用,收取的费用全部上缴财政。执行参照标准:《广东省物价局、广东省财政厅关于我省行政机关依申请提供政府公开信息正式收费标准及有关问题的通知》(粤价〔2011〕240号)。申请人确有经济困难的,凭有关证明,可减免相关费用。
三、监督举报
公民、法人或其他组织认为学校未依法履行高等学校信息公开义务的,可以向学校党政办公室投诉。广东工贸职业技术学院党政办公室电话:020-87745739。